近日,江苏省市场监管局发布关于江苏省2020年建筑交通工程检验检测机构双随机监督检查结果的通报。此次检查的最终结果为:3家机构在管理和技术方面存在轻微问题,自行整改;14家机构责令改正;6家机构责令整改;2家机构建议移交行政审批部门处理。

关于江苏省2020年建筑交通工程检验检测机构双随机监督检查结果的通报
苏市监检测〔2020〕266号
各设区市市场监管局、住房城乡建设局(建委)、交通运输局,相关检验检测机构:
为贯彻落实国务院关于在市场监管领域全面推行部门联合“双随机、一公开”监管的要求,进一步提升监管效能,促进检验检测行业有序发展,根据《关于开展全省建筑交通工程检验检测机构“双随机、一公开”检查的通知》(苏市监检测〔2020〕181号)部署,省市场监管局、省住房和城乡建设厅和省交通运输厅对双随机抽取的建筑交通工程检验检测机构开展了现场检查,现将检查结果通报如下:
一、基本情况
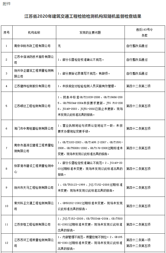
此次检查共分5个组,共计检查25家建筑交通工程检验检测机构,抽查检验检测报告300余份,发现主要问题128条,检查结果均经检查组和被检查机构现场确认。
检查组根据《检验检测机构资质认定管理办法》《建设工程质量检测管理办法》及相关规范标准,严格按照检查前公布的《2020年度江苏省建筑交通工程检验检测机构“双随机、一公开”监管现场检查表》(以下简称《检查表》)相关要求进行检查。检查内容主要包括基本情况、体系文件、机构人员、检测设备、报告和原始记录、现场过程、分包、能力验证、信息上报、变更情况、证书标志使用、耗材使用情况、实验室安全管理、关注公正性情况等方面。
重点检查机构三方面内容:一是检查相关机构的基本条件和技术能力是否持续保持资质认定的条件和要求;二是检查检验检测工作流程的符合性、操作的合法性;三是检查检验检测机构是否按照相关标准开展检验检测工作并出具检验检测报告。另外,为贯彻实验室危废专项整治要求,着重加强实验室危废安全检查。
二、发现的主要问题及处理意见
检查结果表明,大多数的检测机构在检测人员数量、检测设备的配备、检测环境设施上基本满足资质认定相关要求。相关技术人员任命文件、档案基本齐全,技术能力符合要求。
通过检查,发现部分检验检测机构存在以下几类主要问题:
(一)管理体系问题。部分检验检测机构存在内部管理不规范、质量控制不到位、检测结果描述不准确等情况。
(二)变更问题。17家机构存在标准未更新,地址未变更,名称未变更等问题。
(三)不符合规定出具报告。部分机构存在超出资质认定证书规定的检验检测能力范围出具检验检测报告情况;部分机构存在非授权签字人签发检验检测报告情况。
经现场检查和对检查结果的集中分析研判,最终结果如下:3家机构在管理和技术方面存在轻微问题,自行整改;14家机构责令改正;6家机构责令整改;2家机构建议移交行政审批部门处理。
三、下一步工作
(一)检查结果处理。通报发出后,省市场监管局将检查结果及相关证据资料移交给各设区市市场监管局,请各地检验检测监管业务处室联合相关部门,依据相关法律法规对有关检验检测机构进行处理。
(二)开展问题整改。各相关机构收到通报后,要深入剖析原因,制定切实可行的整改计划,迅速整改到位。今后要不断完善内部管理,规范检验检测程序,强化质量体系运行。相关整改报告于10月9日前上报各设区市市场监管局并经其现场核查确认通过后,10月31日前统一上报省市场监管局。
(三)落实整改成效。各设区市市场监管局、住房和城乡建设局和交通运输局负责督促本辖区内发现问题的检验检测机构做好整改落实工作,对其整改情况的长期有效性进行跟踪检查。
(四)强化结果应用。各设区市市场监管局要运用好此次检查结果,对监督检查工作中发现的问题进行分析,并形成总结报告,于12月底前上报省市场监管局。下一步,省市场监管局将联合相关行业主管部门,积极探索建立建筑交通工程检验检测机构长效监管机制,形成监管合力,进一步强化事中事后监管,不断提升我省建筑交通工程检验检测水平。
江苏省市场监督管理局 江苏省住房和城乡建设厅
江苏省交通运输厅
2020年9月10日

